植物大战僵尸2中存在着16个世界,玩家只能通过关卡胜利来获取星星以便解锁下一个世界,这时一旦优先解锁到比较难的世界,往往会影响关卡的通过率以及解锁剩余世界的能力,所以今天为大家介绍一个解锁世界顺序的攻略。

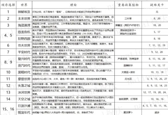
1、埃及世界
2、未来世界:在通过第二关之后可以直接获得三叶草,然后既可以马上转去下一个世界,也可以继续打下去积攒更多星星。

3、海盗港湾:因为三叶草是鸟类的克星,像海鸥僵尸、鹦鹉僵尸、飞索僵尸等都只需用一个50耗阳光、快速恢复的三叶草抵消掉,所以靠三叶草通关能大大降低关卡难度。

4、恐龙危机:在此世界主要需要获得原始豌豆(通过第五关直接获得、原碗对推关有很大帮助)和原始向日葵装扮(较难,可以用战术黄瓜)
5、狂野西部:西部只有两个较难关卡(8、18),都可以通过技巧通关(第八关可以用矿车拖延巨人)总体难度不大

6、功夫世界:难度关卡只有7、11、19,这些关卡可以多刷几遍,或者去升级一些挂件;自选关难度不大
7、平安时代
8、复兴时代:难度关卡比较多,8、13、16、20关,需要通过植物探险将芦荟升阶,芦荟从一阶到二阶会有一个质的变化
9、蒸汽时代:难关有5、11、12、17关,自选关难度不大,并且获得莲藕之后可以多植物探险获得碎片,莲藕碎片是很好的转基因材料

10、黑暗时代
11、摩登世界:难关较多,3、9、13、26、27关难度大

12、失落之城
13、冰河世界
14、天空之城:地形限制,自选关难度也大

15、巨浪沙滩
16、摇滚年代

以上就是今天为大家提供的植物大战僵尸2解锁世界顺序攻略了,希望能够给大家提供实质性的帮助,祝大家早日16世界全部通关!
