DNF中复仇者装备搭配推荐是:黑暗审判者(增加裂地锤石柱数量减少技能冷却),炼狱之恸(很久以前版本的魔化流主流套装,9件套魔化后基本全屏的恶魔之刺,增加了轮子的攻击次数),末日之殇(换装用必备6件套)。

详细答案:
1、武器
传说武器
85传说武器已经被淘汰,这里只举例出现版本还有用的武器

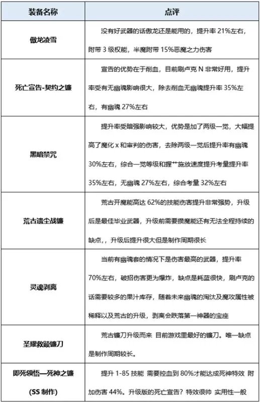
史诗
武器排名不分前后 刷出哪一把用哪一把

2、防具
异界套

远古传说套

史诗套装


3、首饰
传说

史诗

4、特殊装备
传说

史诗

本文内容来源于互联网,如有侵权请联系删除。
DNF中复仇者装备搭配推荐是:黑暗审判者(增加裂地锤石柱数量减少技能冷却),炼狱之恸(很久以前版本的魔化流主流套装,9件套魔化后基本全屏的恶魔之刺,增加了轮子的攻击次数),末日之殇(换装用必备6件套)。

详细答案:
1、武器
传说武器
85传说武器已经被淘汰,这里只举例出现版本还有用的武器

史诗
武器排名不分前后 刷出哪一把用哪一把

2、防具
异界套

远古传说套

史诗套装


3、首饰
传说

史诗

4、特殊装备
传说

史诗

本文内容来源于互联网,如有侵权请联系删除。